致用人单位:
伟德国际1949儒商学院2023届毕业生就业推介
伟德国际1949儒商学院秉承“博学笃志、择善敦行”的校训和“索经济之道,修管理之德”的院训,确立培养“德才兼备”人才的发展目标,培养了一批又一批具有创新精神和实践能力,心智成熟、格局开阔、人脉广泛、能力超群的高级管理创新人才。儒商学院希望能够在大学生和就业岗位之间做好信息沟通和服务,为其提供沟通的平台。衷心感谢各用人单位对我院就业工作的关心与支持,诚挚邀请您与我院洽谈就业工作。
儒商学院简介
儒商学院以“培养高素质应用型人才”为办学理念,以专业建设和课程建设为抓手,以金融与法治创新中心为平台,形成了“三个优势、二个结合、一个路径”的人才培育模式。教学成果显著,曾获省级微课比赛二等奖一项、三等奖一项;校级青年教师讲课比赛一等奖两项、三等奖两项;校级说课比赛二等奖三项;山东省师范类从业技能大赛二等奖一项、一等奖一项;校级精品课程 17门,优质课程30门;教学成果获奖7项;行政管理专业被评为校级特色专业,经济学专业(群)成为校级高水平应用型专业群培育项目。科研成果丰硕,主要有教育部人文社科专项3项、教育部校企合作协同育人项目10项、省级科研项目31项、市厅级科研项目28项、校级科研项目35 项;32项成果获市厅级奖励,34项成果获校级奖励,出版专著四部。
专业介绍
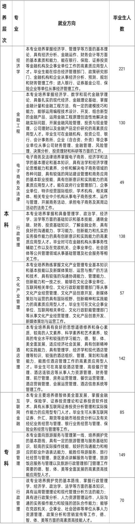
儒商学院2023届毕业生设有本科专业:经济学,电子商务及法律,行政管理,文化产业管理,酒店管理及金融工程共六个专业;专科专业:行政管理,互联网金融及旅游管理三个专业。
经济学
经济学专业是我校高水平应用型专业群培育项目,培养在德、智、体、美等方面全面发展,适应社会主义现代化建设需要,具备扎实的经济学理论基础,掌握现代经济分析方法和国内外商贸规则,具有向经济学相关领域扩张渗透的素质和能力,能在综合经济管理部门、经济政策研究部门和企事业单位,从事经济分析、金融运作、营销策划和财务管理等工作,具有创新意识和实践能力的高素质应用型人才。
电子商务及法律
电子商务及法律专业培养掌握电子商务,经济学和法学的基本理论和基本知识,具有法学和经济学理论思维能力和素养,分析解决电子商务领域的各种问题,具有较强的网站建设管理和商务应用的基本职业技能,能够从事电商销售、助理业务、外贸业务员、法务专员、外贸专员等岗位,具有创新意识和实践能力的高素质应用型人才。
互联网金融
互联网金融专业将传统金融、信息技术、互联网思维深度融合,围绕“互联网+金融”构建专业课程体系。依托互联网金融仿真实验室,突出理论与实践相结合的教学特色,满足校内实训的“场景化”,实现学生从“校园”到“职场”的无缝对接。毕业生可以在互联网金融企业、电子商务企业从事互联网金融运营管理、金融数据分析、产品设计与营销、产品策划师、金融风险控制等工作。
行政管理
行政管理专业培养拥护党的基本路线,掌握行政管理学、经济学、政治学、法学等方面的基本知识,具有运用管理理论和现代管理分析方法的能力;具有进行政策分析、人力资源管理运作、人际沟通的实务操作能力和较强的团队合作能力;能够在党政机关、企事业、社会团体等单位从事人力资源管理、政策分析和营销宣传等工作,德、智、体、美等方面的高素质高技能人才。
酒店管理
酒店管理专业培养具有良好的思想道德修养和身心素质,较高的人文素养、科学素养和艺术素养,较高的专业水平和较强的学习能力,德、智、体、美全面发展,适应经济社会发展,具有创新精神和实践能力, 具有管理学、经济学和现代酒店管理等知识,较强的酒店组织、管理、策划和沟通能力,能胜任酒店管理工作的高素质应用型人才。
文化产业管理
文化产业管理专业培养熟练掌握文化产业管理专业基本知识和基本技能以及新媒体策划、运营与推广的方法和技术,具有较强的沟通协调能力、管理能力、创新能力和一技之长,能够在文化企融风险管理、投资与现金管理、公司理财以及金融产品定价研究的高素质应用型人才。

2022一带一路暨金砖国家技能发展与技术创新大赛首届财务机器人技能赛三等奖

2022一带一路暨金砖国家技能发展与技术创新大赛首届财务机器人技能赛三等奖

2022一带一路暨金砖国家技能发展与技术创新大赛首届财务机器人技能赛一等奖

第八届东方财富杯全国大学生金融挑战赛二等奖

第十七届挑战杯建设银行山东省大学生课外学术科技作品竞赛二等奖

第十七届挑战杯建设银行山东省大学生课外学术科技作品竞赛红色专项活动特等奖

第十三届山东省大学生科技节第四届山东省大学生人工智能大赛一等奖

第十三届山东省大学生科技节敏学杯跨境电商大赛二等奖

第三届儒商大会获得最佳组织奖

全国宪法活动荣获三等奖

学生党支部入选“全国党建工作样板支部

山东省《金融学》教学团队获得三等奖
儒商学院2023届毕业生情况简介

就业合作
(一) 联系我院发布招聘信息
贵单位可将招聘信息发送至儒商学院就业创业专用邮箱:rsxyjycy@163.com,也可直接来电联系,我们将在学校网站公开发布信息,面向毕业生定向推送。来信请在邮箱主题中注明“招聘信息发布“字样,并在正文或附件中附带贵公司的公司简介、岗位要求、需求人数、招聘宣讲日期和招聘方式等详细信息。
(二) 联系我院开展专场招聘会,企业宣讲会或职业发展讲座
如贵单位有招聘毕业生的相关意向,可将招聘或宣讲信息(单位简介、联系人信息、宣讲海报等)发送至儒商学院就业创业专用邮箱:rsxyjycy@163.com,来信请在邮件主题中注明“专场招聘会”或“企业宣讲会”或“职业发展讲座”,也可直接来电联系。
诚邀各用人单位与我院联系洽谈毕业生就业,期待我院毕业生能够为贵单位的发展壮大作出积极贡献。如果贵单位有招聘需求,请与我们联系,我院将第一时间发布就业信息、组织宣讲会及招聘会,按照学校疫情管控措施灵活调整线上、线下招聘方式,架起用人单位与毕业生之间的就业桥梁。
联系方式
学院地址:山东省曲阜市曲阜校区杏坛路1号
联系人:徐老师
联系电话:0537-3196086 19954242468